中国·yl23411永利(集团)有限公司-官方网站
关于我们
永利yl简介
现任领导
组织机构
专业介绍
紫丁香文化
党群工作
党建工作
工会工作
团队队伍
团队概况
教学名师
人才培养
教学管理
科研工作
培养方案
学术交流合作
员工竞赛
辅修学位
团学工作
思想教育
日常管理
共青团
制度文件
榜样风采
资助工作
心理健康
员工就业
员工就业
员工之家
员工之家
集团首页
MENU
集团首页
关于我们
永利yl简介
现任领导
组织机构
专业介绍
紫丁香文化
党群工作
党建工作
工会工作
团队队伍
团队概况
教学名师
人才培养
教学管理
科研工作
培养方案
学术交流合作
员工竞赛
辅修学位
团学工作
思想教育
日常管理
共青团
制度文件
榜样风采
资助工作
心理健康
员工就业
员工就业
员工之家
员工之家
首页
>>
人才培养
>>
培养方案
>> 正文
人才培养
教学管理
科研工作
培养方案
学术交流合作
员工竞赛
辅修学位
培养方案
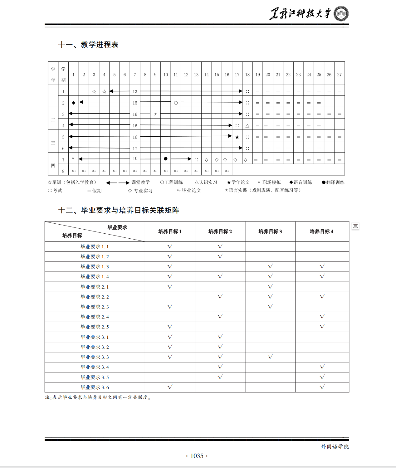
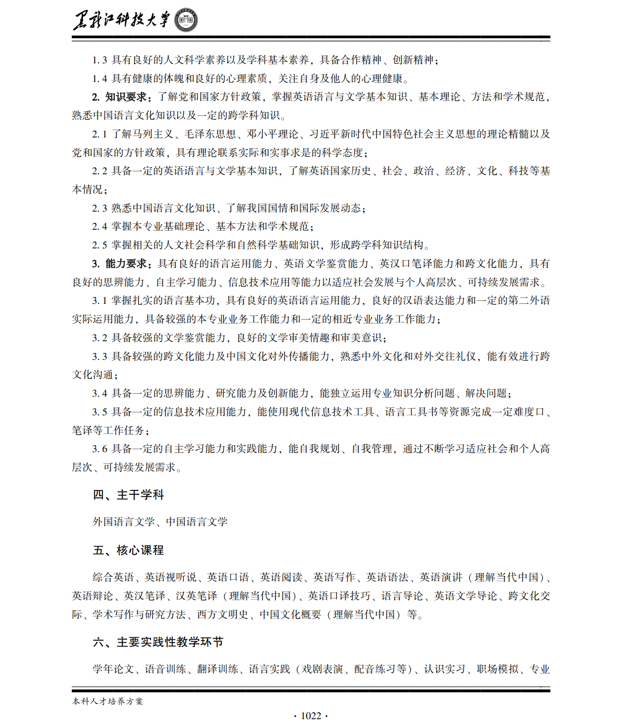
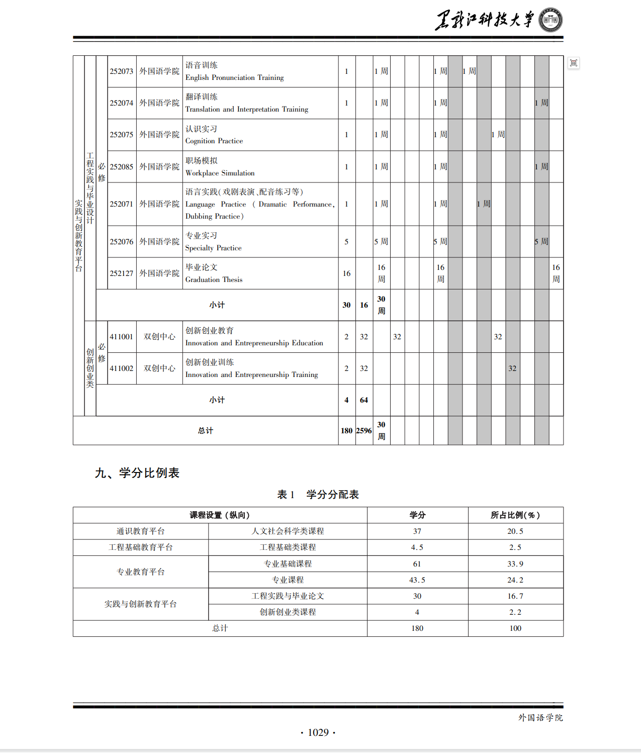
英语专业本科生人才培养方案(2022版)
2024年09月11日
上一条:
商务英语专业本科生人才培养方案(2022版)
下一条:
俄语专业本科生人才培养方案(2022版)